培訓需求的確定與能力提升路徑的設計
2018-03-15 09:09 來源:http://www.szyajie.com/ 閱讀: 次
1.培訓需求 = 組織要求的能力 — 員工現有能力
這個能力的差距就是培訓需求,這也許是最廣為接受的培訓需求公式。
任何時候,企業都不會接受平庸的經營目標,不斷追求卓越既是創業者的志向,也是競爭格局下的宿命,因此,幾乎任何時候,從員工現有能力到實現公司經營目標之間一定存在差距,這個差距可能有資源配給的不足、機制的障礙、制度的缺位、文化的軟弱等,但背后一定有員工能力素質亟待提升的因素。畢竟,偉大的事業需要透過人來完成!蔣介石創辦黃埔軍校,毛澤東開辦農民講習所,無不因培養了人才而鑄就時勢。
將經營目標轉化為培訓目標,中間的載體有個關鍵詞叫:“能力”,用好這個關鍵詞,培訓需求識別的過程就不那么晦澀了。比如我們問:要實現經營目標我們需具備什么能力?要勝任崗位要求我們需要什么能力?要改進績效產生好的效益需要什么能力?能說清楚能力的要求與現實的差距,就可以配置課程、確立學習范圍、選擇學習途徑、設計學習方式、進行學習成果的督促和跟蹤、檢驗學習成果的轉化等問題了。

大體上三個步驟完成培訓的設計:
第一步:通過差距分析形成需求列表
第二步:知識構建設計能力提升路徑
第三步:組織實施與成果轉化
好,下面逐一展開闡述:
通過差距分析形成需求列表,培訓需求分析動靜結合。
首先要了解有兩種能力的差距:靜態差距和動態差距,它們分別表現為靜態培訓需求和動態培訓需求。
靜態培訓需求:是指完成崗位要求所需要的勝任能力所對應的培訓課程,它結合組織和崗位要求而生成,與崗位相關聯,但與人無關。即主要分析到崗位。
動態培訓需求:是指某位員工到了指定崗位后,其現有能力與崗位要求以及個人發展需求之間的差距所對應的培訓課程。與員工表現相關聯,同一崗位不同員工動態需求會不同。即重點分析到個人。
區分這兩種需求的意義在于:理論上動態需求是最準確最及時的需求,但實際操作較困難,需要適時跟進,分析的成本大,且依賴其它管理措施的成熟度,例如績效考核、人才測評等。
因此務實的操作辦法是:以靜態需求為主,結合關鍵崗位的動態需求,即遵循先組織后個人、先短期后長期的原則分階段滿足。

其次了解差距分析的三個層面:組織層面、崗位層面和個人層面。
組織層面的培訓需求:指通過對公司經營策略的分析,劃分業務的重點,推導出需要的能力,從組織的能力要求分解到崗位需要的能力要求,并從中區分出哪些是可以通過培訓來完成的任務,然后從公司的整體培訓重點到崗位的培訓需求就顯現了。例如應用BSC分解:

崗位層面的培訓需求:指通過崗位任職要求推導出崗位任職資格或崗位勝任能力,從而得出崗位應知應會的能力素質要求。例如應用交付成果倒推法分解:

個人層面的培訓需求:指通過對任職者的測評,確認績效短板和提升改進的重點,推導出崗位應知應會的能力素質要求。如圖:

這三個層面的需求分析可相互印證,互為補充,但仍遵循先組織后個人、先短期后長期的原則分階段滿足。
從實操角度看,組織層面的培訓需求更易于分析,且分析的結論可靠性強,缺點是比較粗放,有的崗位覆蓋不到;崗位層面的培訓需求可分析得比較細致,但工作量大,如果崗位職責的主次關系不清,其分析的結論也不可靠。
如果有組織層面的分析在前,再做崗位層面的分析就有主次引導的作用了。這兩個層面分析的結論當然屬于靜態的培訓需求,僅與崗位有關,若輔以個人層面的需求分析,就可以比較出現實能力和要求能力之間的差異,做這樣的動態需求分析當然最精準了。
但考慮到分析的成本很大(要做科學的量化處理),通常的建議是集中核心崗位去做測評,沒有必要全面鋪開,因為靜態的培訓需求己兼顧到了很大部份了。
2.知識構建設計能力提升路徑
需求表現為能力的差距,如有了能力提升的路徑,就可以避免盲修瞎煉。
在上一步通過差距分析形成需求列表后,接下來就需要確定知識框架,并以能力發展路徑和職業規劃為主軸而設計一系列學習活動。 程序如下:
1、確定知識框架。
企業培訓實施最大的誤區是把培訓需求簡化為一個培訓的主題(課程的題目)。
殊不知同一主題下的內涵天差地別,特別是通用管理課程更是如此,就拿領導力這門課來說,各種流派、各類講師,各有各的主旨,各從不同角度闡釋,各成體系,難言誰之對錯,畢竟學術之流,百花齊放嘛。
但企業培訓關心的是培訓的內容與培訓的目標相一致!當簡化為一個主題后,歧義隨之而來。
我們在領導力課程學習了溝通的技巧,到了MTP課程還能聽到溝通的內容,到項目管理也還是有,再到效能提升的課堂也還能聽到,到底我們要聽多少關于溝通的內容呢?應該重點掌握什么?解決什么問題?難道不應該事先有個界定和規劃嗎!
不然的話就是在浪費培訓的資源,也在損耗學習者的興趣。
有了以知識框架約定的學習目標,對選擇、判斷外部講師也有很大的便利性。我們都清楚一堂既有深度又能生動表現的課程是經千錘百煉而來,讓一個講師在極短的時間內完全創新一門課程是很不靠譜的事情。聰明的做法應該是找到與你學習目標接近的講師,他僅需要做局部的更新和創新即可。因此你有必要把通過需求分析得出的能力項,進行定義和知識技能要點分解。 例如:

這個“責任心”的理解當然是屬于你企業的,當培訓內容涉及責任心時,那么它講授的主線必須依照上表中界定的方向來,在此基礎上予以發揮。一是精準地滿足了培訓需求,二是在組織內形成了統一的語言系統----我們對責任心的內涵的理解是一致的。
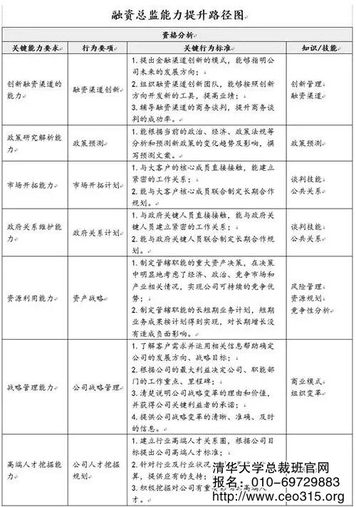
2、設計能力提升路徑圖。
能力提升路徑圖是以能力發展路徑和職業規劃為主軸而設計一系列學習活動。下面用一個樣本舉例,以便應用:


有了這么一份針對崗位能力提升的路徑圖,培訓工作開展的基礎就比較牢固了。從實操角度講,建議由粗至細、由核心崗到非核心崗漸次搭建,即開始時按崗位序列為分析單元,進行培訓的設計和實施,成熟后,逐次細化到核心崗位,然后再延伸到所有崗位,最細的情況可以做到針對某個任職者。
3、課程包設計。
在能力提升的路徑圖中,有許多項目與課程有關,結合各能力項的知識構建,對這些課程的目標、分級、對象、方式和知識技能要點等進行確定與編制。有了這樣的文本,無論是外聘講師,還是內部開發,就有了成建構的指引。
以單獨的一個課程舉例:
培訓需求的確定與能力提升路徑的設計
3.組織實施與成果轉化
組織實施的第一步是制訂培訓計劃,如果前述的培訓需求和學習路徑分析已完成,這份計劃除了考慮培訓預算外,其它就是吹糠見米的事。但這是理想狀態下,假如前述的分析不夠完整,那么就建議以問卷調查的形式予以補充。
這里要重點說明的是:問卷調查始終僅是需求分析的補充形式。它的優點是參與度高,讓大家關注公司的培訓項目,但缺點太多,例如填寫者對課程不了解,憑興趣,個人需求不等于組織需求,填寫結果可能用處不大;易走形式等。
這份計劃應該包括:確立學習范圍、設立對應的課程、選擇學習途徑、設計學習方式、進行學習成果的督促和跟蹤、檢驗學習成果的轉化等。
實現培訓的成果轉化當然是培訓工作開展的目的,特別重要,也特別需要精心的設計,該內容在后期文章中闡釋。
閱讀過本文的訪客還閱讀過: 企業管理者如何培養員工的創新能力?
總經理必備管理能力:會議管理
總經理必備管理能力:時間管理
總經理必備管理能力:權力的運用
確定團隊中的責任人
部門總監錯位的五種現象
企業領導者要剛柔相濟,執行兼顧情理
企業管理層要做到責任增強,執行完美
執行力是領導者的必備能力
干貨丨“三馬并行”提升管理能力
相關熱詞搜索:
培訓需求的確定與能力提升路徑的設計 相關課程
- 上一篇:淺談如何激發一線員工積極性及其規章制定
- 下一篇:如何提高員工的積極性與穩定性?

企業管理者如何培養員
作為公司中層領導該如
作為企業中層管理者如
中層領導與同級相處的


